1. Strona główna
  2. Zamówienia i obsługa
  3. Automatyzacja obsługi zam...
  4. Akcje automatyczne
  5. Proces weryfikujący NIP kupującego w bazie VIES

Proces weryfikujący NIP kupującego w bazie VIES

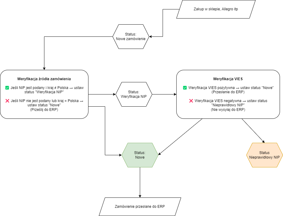
xSale może sprawdzać numer NIP kupującego w bazie VIES i na podstawie wyniku zmieniać status zamówienia. Proces jest przydatny wszędzie tam, gdzie przed dalszą obsługą zamówienia chcesz automatycznie zweryfikować poprawność aktywnego numeru VAT UE.

W tym artykule znajdziesz

Jak działa proces weryfikacji NIP w VIES

Weryfikacja numeru NIP odbywa się w oparciu o usługę VIES, analogicznie do sprawdzenia dostępnego publicznie pod adresem ec.europa.eu/taxation_customs/vies/#/vat-validation.

Proces startuje po ustawieniu na zamówieniu statusu wskazanego w konfiguracji. Następnie xSale odczytuje NIP nabywcy i wykonuje sprawdzenie w VIES.

W logice procesu wykorzystywany jest numer NIP nabywcy. Jeśli numer nie jest dostępny, proces nie może wykonać weryfikacji.

Wynik weryfikacji i zmiana statusu

Po wykonaniu sprawdzenia xSale zmienia status zamówienia na jeden z dwóch statusów wskazanych w konfiguracji:

  • status po pozytywnej weryfikacji,
  • status po negatywnej weryfikacji.

Jeśli usługa VIES chwilowo nie odpowiada, proces może zostać ponowiony z opóźnieniem.

Schemat weryfikacji NIP w VIES

Konfiguracja procesu

Domyślnie proces jest wyłączony. Konfigurację wprowadza zespół wsparcia xSale. Jeśli chcesz uruchomić tę automatyzację, skontaktuj się z nami pod adresem helpdesk@xsale.ai.

W praktyce proces najczęściej wykorzystuje się przy zamówieniach, w których weryfikacja NIP ma wpływ na dalszy przebieg obsługi albo przekazanie dokumentu do ERP.

Czego brakuje w tym artykule?